Grand Canonical

So we see that volume exchanges with an ideal gas reservoir can be used to fix the pressure of a test system. Similarly, particle exchanges with an ideal gas reservoir can be used to fix the chemical potential $ \mu $ of a test system. Chemical potential is defined as the change in free energy with particle number:

$\displaystyle \mu = \frac{\partial F}{\partial N}$ (173)

Thus, as reciprocal temperature, $ \beta$, is conjugate to entropy, $ S$, and pressure, $ P$, is conjugate to volume, $ V$, chemical potential, $ \mu $, is conjugate to number of particles, $ N$. An ensemble in which $ \mu $, $ V$, and $ T$ are fixed is referred to as the “grand canonical” ensemble.

For an ideal gas, we know that the NVT partition function is given by

$\displaystyle Q^{i.g.}\left(N,V,T\right) = \frac{V^N}{\Lambda^{3N}N!}$ (174)

Because $ F = \beta^{-1} \ln Q$, it is straightforward to show for the ideal gas that

$\displaystyle \beta P = \rho$ (175)

and

$\displaystyle \mu^{\rm i.g.} = k_BT\ln \Lambda^3\rho = \mu^0 + k_BT\ln\beta P$ (176)

where

$\displaystyle \mu^0 \equiv k_BT\ln\Lambda^3.$ (177)

The conventional definition of the excess chemical potential, or the difference in chemical potential of the material of interest and an ideal gas at the same density, is

$\displaystyle \mu^{\rm ex} = \mu - \mu^{\rm i.g.} = \mu -\mu^0 - k_BT\ln\beta P$ (178)

To keep things clean, we will specify a relative chemical potential defined as

$\displaystyle \mu^\prime \equiv \mu - \mu^0$ (179)

giving the definition of the excess as

$\displaystyle \beta\mu^{\rm ex} \equiv \beta\mu^\prime - \ln\beta P$ (180)

To implement a grand canonical MC simulation, the basic idea is that we allow our system to interact with an ideal gas system at a fixed $ P$ (which is related to a fixed $ \mu $, as discussed above) by exchanging particles. The appropriate probability density is

$\displaystyle \mathscr{N}_{\mu VT}\left({\bf s}^N; N\right) \propto \frac{\exp\...
...ight] = \frac{V}{N}\exp\left[-\beta\left(\mathscr{U}-\mu^\prime N\right)\right]$ (181)

To implement a random walk with this probability distribution, in addition to the normal particle displacement moves, we also have insertion and removal of particles with appropriate acceptance ratios:

$\displaystyle {\rm acc}\left(N \rightarrow N+1\right)$ $\displaystyle =$ $\displaystyle {\rm min}\left[1,\frac{V}{N+1}\exp\left\{
-\beta\left[\mathscr{U}\left(N+1\right) - \mathscr{U}\left(N\right)-\mu^\prime
\right]\right\}\right]$ (182)
$\displaystyle {\rm acc}\left(N \rightarrow N-1\right)$ $\displaystyle =$ $\displaystyle {\rm min}\left[1,\frac{N}{V}\exp\left\{
-\beta\left[\mathscr{U}\left(N-1\right) - \mathscr{U}\left(N\right)+\mu^\prime
\right]\right\}\right]$ (183)

So, we can specify $ \mu^\prime$ of the ideal gas bath, system volume $ V$ and temperature $ T$, and conduct a grand canonical MC simulation from which we can observe measure pressure, density, and excess chemical potential in our system of interest. The code mclj_muvt.c implements grand canonical MC for the Lennard-Jones fluid.

It is instructive to run this code with various values of $ \mu^\prime$. For example, at $ T$ = 2.0 and $ \mu^\prime$ = -2.0, an initially 512-particle system at $ \rho $ = 0.6 becomes a 436-particle systems at $ \rho $ = 0.54:

$ ./mclj_muvt -N 512 -rho 0.6 -T 2 -mu -2 \ 
  -disp-wt 0.5 -nc 50000 -dr 0.5 -s 124521  
  -ne 1000 -rc 3.5 -prog 0
# muVT MC Simulation of a Lennard-Jones fluid
# L = 9.48505; rho0 = 0.60000; mu' = -2.00000; N0 = 512; rc = 3.50000
# nCycles 50000, nEq 1000, seed 124521, dR 0.50000
NPT Metropolis Monte Carlo Simulation of the Lennard-Jones fluid in the Grand Canonical Ensemble
---------------------------------------------
Number of cycles:                 51000
Maximum particle displacement:     0.50000
Displacement weight:               0.50000
Temperature:                       2.00000
Relative chemical potential:      -2.00000
Initial number of particles:      512
Tail corrections used?            Yes
Shifted potentials used?          No
Results:
Final number of particles:        408
Displacement attempts:            26058
Insertion attempts:               12384
Deletion attempts:                12558
Acceptance ratio, ptcl displ:      0.47981
Acceptance ratio, insertion:       0.08648
Acceptance ratio, deletion:        0.09357
Overall acceptance ratio:          0.28920
Energy/particle:                  -3.31911
Density:                           0.50063
Computed pressure:                 0.96980
Excess chemical potential:        -0.61622
Program ends.

Why does the number of particles go down? The system is being asked to find an equilibrium in which the chemical potential is negative, yet we are apparently starting it at a state where it is more positive, so the system sheds particles. That is, our initial density corresponds to a system of higher chemical potential than what we are asking for. Conversely, if initialize at a lower density, say 0.4, then we see the number of particles increases:

$ ./mclj_muvt -N 512 -rho 0.4 -T 2 -mu -2 \ 
  -disp-wt 0.5 -nc 50000 -dr 0.5 -s 124521  
  -ne 1000 -rc 3.5 -prog 0
# muVT MC Simulation of a Lennard-Jones fluid
# L = 10.85767; rho0 = 0.40000; mu' = -2.00000; N0 = 512; rc = 3.50000
# nCycles 50000, nEq 1000, seed 124521, dR 0.50000
NPT Metropolis Monte Carlo Simulation of the Lennard-Jones fluid in the Grand Canonical Ensemble
---------------------------------------------
Number of cycles:                 51000
Maximum particle displacement:     0.50000
Displacement weight:               0.50000
Temperature:                       2.00000
Relative chemical potential:      -2.00000
Initial number of particles:      512
Tail corrections used?            Yes
Shifted potentials used?          No
Results:
Final number of particles:        598
Displacement attempts:            26058
Insertion attempts:               12384
Deletion attempts:                12558
Acceptance ratio, ptcl displ:      0.54885
Acceptance ratio, insertion:       0.12766
Acceptance ratio, deletion:        0.11905
Overall acceptance ratio:          0.34075
Energy/particle:                  -2.62249
Density:                           0.44318
Computed pressure:                 0.88387
Excess chemical potential:        -0.37246
Program ends.

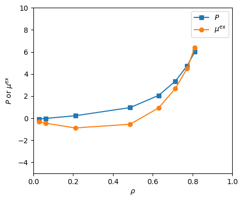
Note that while these two runs purportedly aim for the same equilibrium state, they don't converge there. The second run converges to a lower pressure and more positive excess chemical potential than the first run does. This is partially due to the fact that they are different sizes so there are random errors, but it is also due to the fact that grand canonical MC simulations take a relatively long time to reach equilibrium compared to NVT MC. In practice, it can take many hundreds of thousands of cycles to generate reproducible measurements in $ \mu $VT MC. Fig. 21 shows isotherms at $ T$ = 2.0 of pressure and excess chemical potential for the LJ fluid computed using mclg_muvt.c. These were computed using three independent trials per data point. This matches Fig. 5.8 in F&S [1].

Figure 21: Isotherms of pressure and excess chemical potential at $ T$ = 2.0 from $ \mu $VT MC simulation of the Lennard-Jones fluid. Each point is the average of three independent, 600,000-move simulations.
Image pmuex_v_rho_LJ

cfa22@drexel.edu