ABF

The adapative biasing force method is based on recovery of free energies as functions of order parameters via thermodynamic integration of mean forces. These mean forces are traditionally computed using MD simulations restrained (or constrained, depending) to particular values of the order parameter. Indeed, one way of doing this is tethering the system to a reference point with a harmonic bias potential, just as we did for the histogram reweighting approach above. In the TI formalism, however, it can be shown that the gradient of the free energy along order parameter is

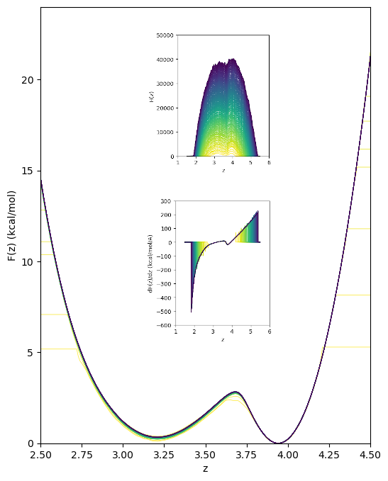
Fig. 49 shows the evolution of the PMF, along with the order-parameter histogram and free-energy gradients, from a single ABF simulation of butane at 273 K using NAMD.

Figure 49: Potentials of mean force converging to a final form in an ABF simulation of butane at 273 K, where the order parameters $ z$ is the C1-C4 distance. Insets show the histogram of $ z$ (top) and the convergence of the free-energy gradients (bottom).
Image pmf-composite



cfa22@drexel.edu