
Congratulations to Cagla Keles, PhD candidate at our CIRCLE lab at Drexel University College of Engineering on our most recent publication on Digital Technologies and Circular Economy for the built environment! Thanks Simi Hoque, Ph.D., P.E., LEED A.P. for all the support. Happy to be a part of this effort and proud of Cagla for leading it.
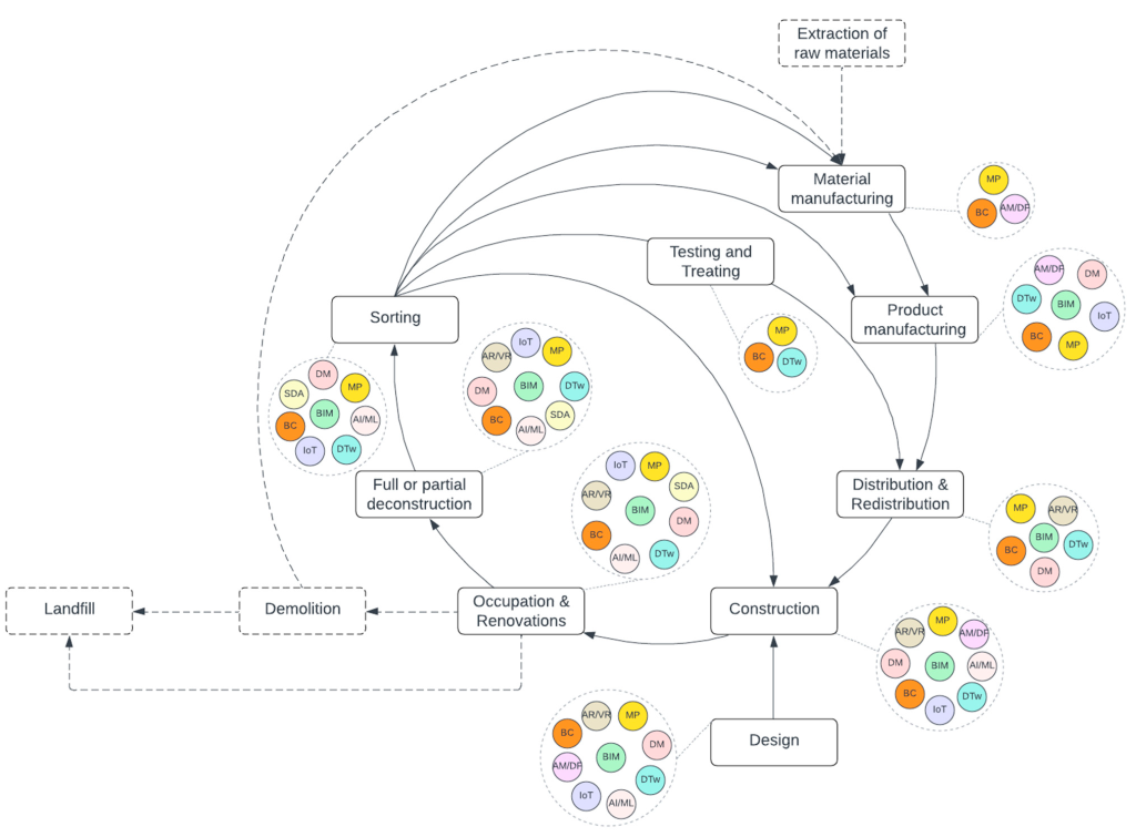
This paper reviews how digital technologies—such as BIM, digital twins, IoT, and AI—support circular economy strategies across the building life cycle, from design to demolition. It identifies key integration opportunities, current limitations, and future research directions for advancing circularity in the construction sector.
Access the paper here: Digital Technologies and Circular Economy in the Construction Sector: A Review of Lifecycle Applications, Integrations, Potential, and Limitations
